Portal do Governo Brasileiro
Atualize sua Barra de Governo
Ir para o conteúdo
Ir para o menu
Ir para a busca
Ir para o rodapé
Universidade Federal do Oeste da Bahia
Ministério da Educação
Alto Contraste
VLibras
Navegação
Barreiras
Barra
Bom Jesus da Lapa
LEM
SaMaVi
Buscar no portal
Buscar no portal
Estude na UFOB
Pesquisa
Extensão e Cultura
Acesso à Informação
Ouvidoria
Estudantes
Servidores
Validação diploma digital
Você está aqui:
Página Inicial
>
A UFOB
>
Estrutura
>
Pró-Reitorias
>
PROTIC
>
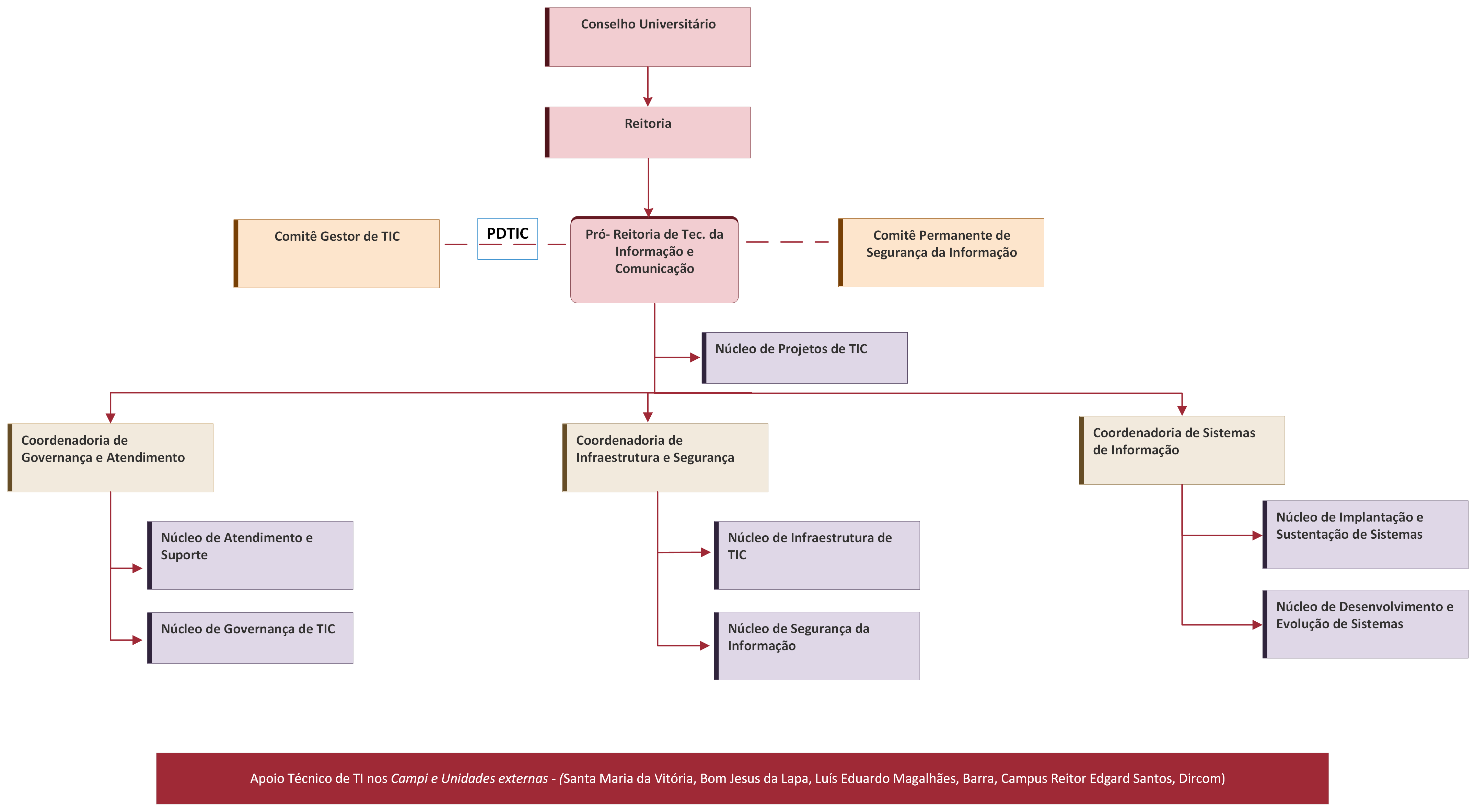
ORGANOGRAMA
A UFOB
Instrumentos Normativos
Estrutura
Unidades Acadêmicas
Planos Institucionais
Inovação
Internacionalização
Editais
Serviços
Transparência e Prestação de Contas
Agendas dos Dirigentes
Fale conosco
Ouvidoria
Telefones
ENSINO
Graduação
Pós-Graduação
Regulamentos
Agenda Acadêmica
Atividades Remotas
Bibliotecas
Laboratórios
Iniciação à Docência
PESQUISA
Grupos
Projetos
Revistas
Chamadas Externas
Iniciação Científica
Equipamentos Multiusuários
Comitês institucionais de assessoramento
EXTENSÃO
Conceitos
Extensão e a Agenda 2030
Modalidades
Programas e Projetos
Cursos e Eventos
Registro
Documentos
Visitas Guiadas
Programas de apoio à Extensão Universitária
Iniciação à Extensão
ACESSO À INFORMAÇÃO
Institucional
Ações e Programas
Participação Social
Auditorias
Convênios e Transferências
Receitas e Despesas
Licitações e Contratos
Servidores
Informações Classificadas
SIC
Perguntas frequentes
Dados Abertos
Redes sociais
Facebook
Instagram
Flickr
YouTube
Info
ORGANOGRAMA
Voltar ao topo
Todo o conteúdo deste site está publicado sob a licença
Creative Commons Atribuição-SemDerivações 3.0 Não Adaptada
.